大小美人期貨@統一期貨王儷雯
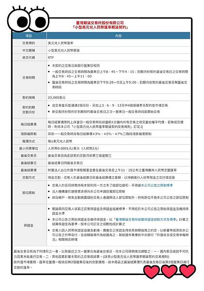
- 小型美元兌人民幣期貨(小美人):保證金 2700 (人民幣)
- 美元對人民幣期貨 (大美人):保證金 13640 (人民幣)

美元兌人民幣期貨
合法投資人民幣管道![]()

《美元兌人民幣期貨問題整理》![]()


美元兌人民幣期貨計價方式? 人民幣計價
美元兌人民幣期貨保證金? 大美人13,640元人民幣 / 小美人2,700元人民幣
跳動點? 大美人10元人民幣 / 小美人 2元人民幣
美元兌人民幣期貨結算日? 與台指相同,每月第3個星期三
美元兌人民幣期貨交易上的注意事項? 需使用人民幣交易,要約定外幣帳戶
美元兌人民幣期貨交易時間?
一般交易日時間: 8:45 ~16:15
最後交易日時間: 8:45 ~11:00![]()
~~~~~~~~~~~~~~~~~~~~~~~~~~~~~
聽我說說~大小美元兌人民幣期貨![]()
是否有小技巧? 你可以去看影片![]()

![]()
=

資料來源: 期交所 / 網路 / 統一期貨
臺灣期貨交易所 交易獎勵活動及補助期貨經紀商辦理宣導推廣活動
![]()
快來點點我
統一期貨:如何將多個統一期貨ABC...帳號做"總歸戶" ~方便下單完勝~!!@統一期貨王儷雯
統一期貨【統一大戶系統】 分享文~by 統一期貨期權報@統一期貨王儷雯
統一期貨手機下單:統一e指發 IPHONE 版@統一期貨OL王儷雯
統一期貨手機下單:統一e指發 Android版@統一期貨OL王儷雯
📱手機APP線上開戶🔜 輕鬆便利又快速。
🔛當天完成開戶流程➰
📧 隔天就能寄密碼條到通訊地址📪。
❌不限時間⏰
❌不限地點🌏
⭕️人在國外🗽
💯也沒問題👌

王儷雯 (期貨 OL)
專線: 04-2206-2088
手機:0932-815317
LINE: http://line.me/ti/p/Wbkl0027Kt
LINE@:http://line.me/ti/p/%40gls2347a
【102年金管期分字第012號;期貨經紀事業】
警語:期貨及選擇權交易財務槓桿高,交易人請慎重考量自身財務能力
功能限制:交易/電腦系統會受資訊源及電腦穩定度之影響,其導致的交易損失,投資人應自行負責
#外資三法人籌碼 # #除權息
#期貨手續費 #選擇權 #台指期貨
#海外期貨 #股票期貨
#歡迎洽詢開戶
#給您比現在更優惠的手續費



留言列表
